0
Skip to Content
Work
Workshops |
All
DIY Synth
✉
Open Menu
Close Menu
Work
Workshops |
All
DIY Synth
✉
Open Menu
Close Menu
Work
Folder:
Workshops |
Back
All
DIY Synth
✉
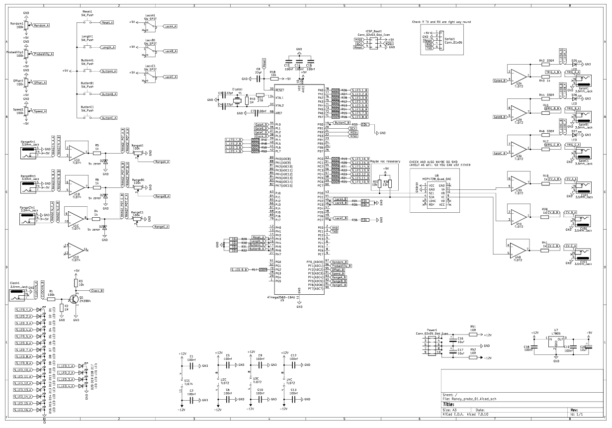
5. Schematics
Previous
Previous
4. Electronic components
Next
Next
6. Breadboards